2025年テキサス州法案(米国)
連邦レベルでの議決権行使助言会社に対する規制が存在しない中、2025年6月20日、テキサス州議会で規制法案が通過した。
同州は共和党の影響が強くビジネス・フレンドリーであり、投資家や労働者の保護よりも企業の立場からの政策を推進する傾向にある。
直接的には企業誘致に効果があり、州内の経済活性化を期待しうるためだ。
議決権行使助言会社への規制が企業に喜ばれることは、経済界のロビー団体であるBRT(ビジネス・ラウンド・テーブル)が同年4月に出した提言の中に盛り込まれていることからも理解できよう。
今回のテキサス州法案は、議決権行使助言会社による助言について適正さが疑われる3つの類型に該当する場合、顧客等へ特別の周知を義務付けるものである。
類型のうちの2つは「株主提案の議案に対象企業の推奨とは異なる推奨をする助言」「1つの議案に賛成と反対の両方を推奨する助言」であるが、特に重要であるのは「財務的利益を目的としない助言」である。
DEI(Diversity, Equity, Inclusion)への取組みを評価しての助言、ESG(Environmental, Social, Governance)要因を考慮しての助言などがこれに該当する。
現在の共和党あるいはトランプ政権は、DEIとESGを推進した民主党による前政権を批判し反DEIかつ反ESGの姿勢を鮮明に打ち出している。
このような政治思想を反映した規制案と言えよう。
但し上述の州法案は議会を通過したものの、議決権行使助言会社からの訴訟提起を受けて施行は差止め中である。
次章で述べる連邦レベルでの規制が先に実現する可能性もあろう。
2025年大統領令(米国)
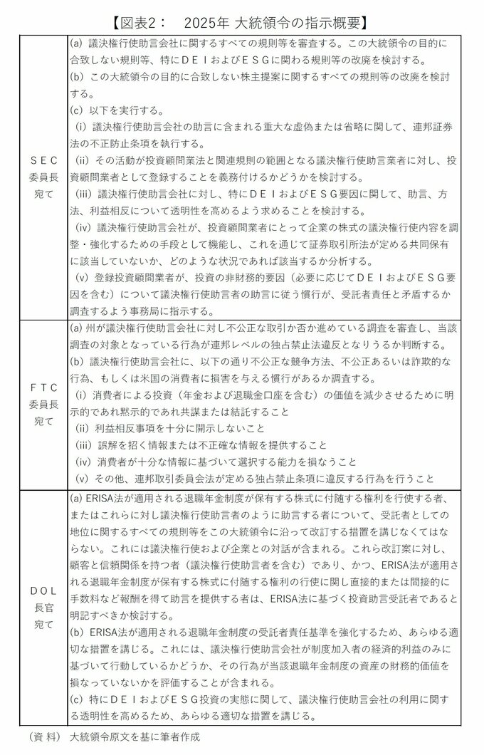
2025年12月11日、トランプ大統領は指揮下の行政機関に議決権行使助言会社に対する規制を検討するよう指示を出した。
対象となった行政機関はSEC、Federal Trade Commission(連邦取引委員会、以下、FFFTC)、Department of Labor(労働省、以下、DOL)である。

この大統領令のタイトルは「外国資本の政治的な動機を持つ議決権行使助言会社から米国投資家を保護する」となっている。
政治的な動機とはDEIやESGであることは前章で述べたテキサス州法案と同様に明確であるが、タイトルに外国資本が加わっていることが特徴的である。
トランプ大統領を支えるMAGA(Make America Great Again)運動には「最強であるはずの米国は外国から不当に搾取されてきた。それを取り戻す」といった思想が込められている。
ISS(本部:メリーランド州)もGL(本部:カリフォルニア州)も元は米国企業である。
前者は2021年にドイツ取引所グループに買収され、後者は2007年からカナダ内でオーナーが変わりつつ現在はプライベートエクイティ企業が所有している。
特にISSについては買収時期が2021年と最近であり、外国資本になったがためにDEIやESGを主張するようになったとは考え難い。
とはいえ外国資本であればMAGA運動に乗せて攻撃しやすい、支持を得やすいと計算して前面に出したものと推測される。
DOL宛て検討指示と関連する内容として、同日にホワイトハウスが公表したファクトシートでは「トランプ大統領は、外国資本の巨大議決権行使助言会社が米国民の401(k)、IRA、企業年金を使って米国企業に左翼政策を強制することを許さない」
「米国民の退職準備口座は米国民を助けるためにあるのであって、過激な左翼共産主義者を助けるためにあるのではない」とまで述べている。