TBS CROSS DIG with Bloomberg

  • トップ
  • ニュース
  • 番組
  • オピニオン
  • アカデミー
  • 総合
  • 新着
  • Bloomberg
  • 経済
  • 政治
  • 社会
  • 国際
  • 金融
  • 投資・資産
  • テクノロジー
  • 企業・IR
  • ライフ・キャリア

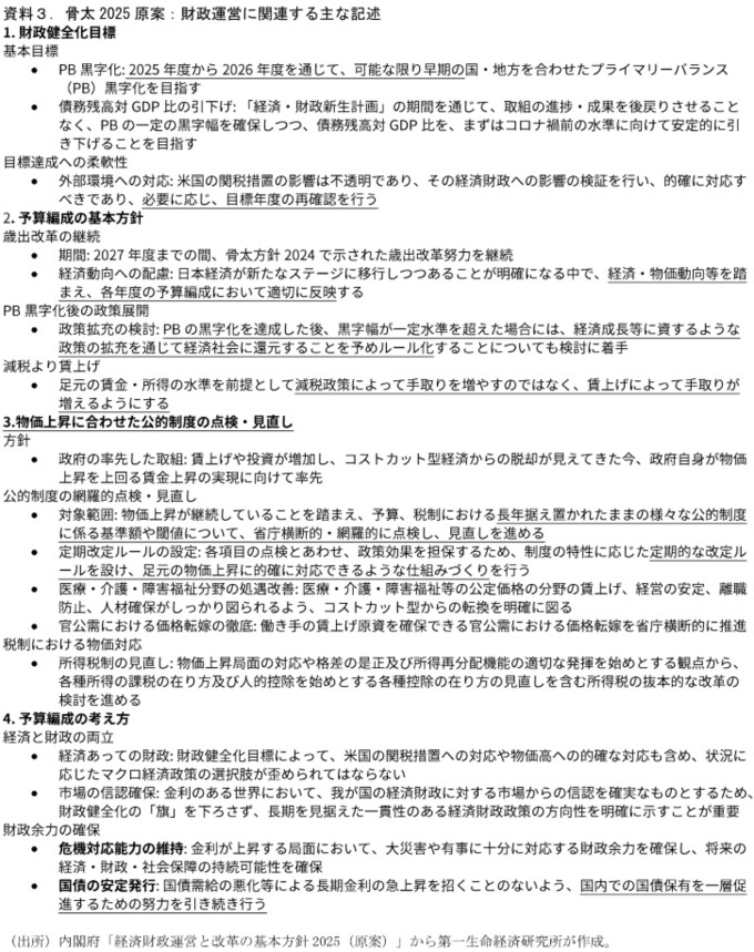
「骨太方針2025」のポイントは?今後の財政政策を巡る「3つの論点」

画像 1/2
写真の記事を読む
スクロールで次の画像へ
画像 2/2
写真の記事を読む

関連記事

事実上の封鎖状態続くなか 出光興産のタンカーがホルムズ海峡通過か| TBS CROSS DIG with Bloomberg
13時間前
事実上の封鎖状態続くなか 出光興産のタンカーがホルムズ海峡通過か
農水省 今年度予算に備蓄米“15万トン買い戻し”の費用を計上 コメ価格に影響も?買い入れ含めて合計1998億円| TBS CROSS DIG with Bloomberg
17時間前
農水省 今年度予算に備蓄米“15万トン買い戻し”の費用を計上 コメ価格に影響も?買い入れ含めて合計1998億円
出光興産の原油タンカーがホルムズ海峡を通過か “事実上の封鎖状態”からオマーン湾へ航行の可能性| TBS CROSS DIG with Bloomberg
18時間前
出光興産の原油タンカーがホルムズ海峡を通過か “事実上の封鎖状態”からオマーン湾へ航行の可能性
出光 原油約400万バレルをベトナムに供給へ 製油所で精製した石油製品は自動車部品や家電として日本へ輸出か サプライチェーンを支える狙い| TBS CROSS DIG with Bloomberg
19時間前
出光 原油約400万バレルをベトナムに供給へ 製油所で精製した石油製品は自動車部品や家電として日本へ輸出か サプライチェーンを支える狙い
NY原油先物 再び1バレル=100ドル台に 米イランの戦闘終結にむけた協議停滞などが要因| TBS CROSS DIG with Bloomberg
21時間前
NY原油先物 再び1バレル=100ドル台に 米イランの戦闘終結にむけた協議停滞などが要因
【日銀はタカ派の「ニワトリ」】エコノミスト末廣徹/利上げ3人vs維持6人/植田総裁「深刻に受け止め」/にじむ物価↑と“ビハインド・ザ・カーブ”懸念/勝負は次回「6月」か/「金融情勢」=ドル円で判断?| TBS CROSS DIG with Bloomberg
22時間前
【日銀はタカ派の「ニワトリ」】エコノミスト末廣徹/利上げ3人vs維持6人/植田総裁「深刻に受け止め」/にじむ物価↑と“ビハインド・ザ・カーブ”懸念/勝負は次回「6月」か/「金融情勢」=ドル円で判断?

アクセスランキング

コメ価格は3000円台に下落 輸入米は前年比100倍増に 令和の米騒動が残したもの| TBS CROSS DIG with Bloomberg
2026.04.25
コメ価格は3000円台に下落 輸入米は前年比100倍増に 令和の米騒動が残したもの
出光 原油約400万バレルをベトナムに供給へ 製油所で精製した石油製品は自動車部品や家電として日本へ輸出か サプライチェーンを支える狙い| TBS CROSS DIG with Bloomberg
19時間前
出光 原油約400万バレルをベトナムに供給へ 製油所で精製した石油製品は自動車部品や家電として日本へ輸出か サプライチェーンを支える狙い
米ニューバーガー、三井住友銀と日本で合弁設立へ| TBS CROSS DIG with Bloomberg
2026.04.27
米ニューバーガー、三井住友銀と日本で合弁設立へ
トヨタに出向の損保大手3社の社員がトヨタ側の社内情報を持ち出し 組織表や議事録など| TBS CROSS DIG with Bloomberg
2026.04.23
トヨタに出向の損保大手3社の社員がトヨタ側の社内情報を持ち出し 組織表や議事録など
来月前半は「じゃがいも」「たまねぎ」が平年より1割から3割ほど高い見通し イラン情勢の影響は聞かれず 農水省| TBS CROSS DIG with Bloomberg
24時間前
来月前半は「じゃがいも」「たまねぎ」が平年より1割から3割ほど高い見通し イラン情勢の影響は聞かれず 農水省

新着記事一覧

“誰もが楽しめるファッション”視覚障がい者にも服が選びやすい売り場を… 服を「感じる」コンセプト| TBS CROSS DIG with Bloomberg
4分前
“誰もが楽しめるファッション”視覚障がい者にも服が選びやすい売り場を… 服を「感じる」コンセプト
韓国 日本船舶のホルムズ通過で韓国政府の対応に批判の声 野党党首は皮肉交じりで非難| TBS CROSS DIG with Bloomberg
40分前
韓国 日本船舶のホルムズ通過で韓国政府の対応に批判の声 野党党首は皮肉交じりで非難
トランプ大統領とイギリス・チャールズ国王 並ぶ写真「2人の王」ホワイトハウスが投稿 “王様”トランプ氏に有権者は?世論調査・支持率34%第二次政権としては過去最低に| TBS CROSS DIG with Bloomberg
40分前
トランプ大統領とイギリス・チャールズ国王 並ぶ写真「2人の王」ホワイトハウスが投稿 “王様”トランプ氏に有権者は?世論調査・支持率34%第二次政権としては過去最低に
【速報】高市総理「ホルムズ海峡を無事通過」 日本関係船舶1隻がペルシャ湾外へ退避し日本に向け航行と明らかに| TBS CROSS DIG with Bloomberg
1時間前
【速報】高市総理「ホルムズ海峡を無事通過」 日本関係船舶1隻がペルシャ湾外へ退避し日本に向け航行と明らかに
習近平指導部が経済情勢を議論 エネルギー安全保障強化する方針示す 中東情勢の混乱が背景に| TBS CROSS DIG with Bloomberg
2時間前
習近平指導部が経済情勢を議論 エネルギー安全保障強化する方針示す 中東情勢の混乱が背景に
  1. トップページ
  2. 経済
  3. 「骨太方針2025」のポイントは?今後の財政政策を巡る「3つの論点」
  4. フォトギャラリー
トップ
  • ニュース
  • 番組
  • オピニオン
  • アカデミー
  • お問い合わせ
  • プライバシーポリシー
  • サイトポリシー
  • Cookieポリシー
  • 利用規約
  • 運営会社・連絡先
  • イベント
TBS CROSS DIG with Bloomberg
Copyright© Tokyo Broadcasting System Television, Inc. All Rights Reserved.