エリア設定
ニュース
深掘りDIG
イラン攻撃
LIVE・動画
配信中
天気防災
地域
新着
国内
国際
経済
スポーツ
天気
エンタメ
地震・災害
話題・グルメ
暮らし・マネー
ドキュメンタリー
【解答速報】愛媛県立高校入試2026年 一般入試・全科目の試験問題・解答速報【2026年度高校受験】
あいテレビ
2026年3月6日(金) 17:43
国内
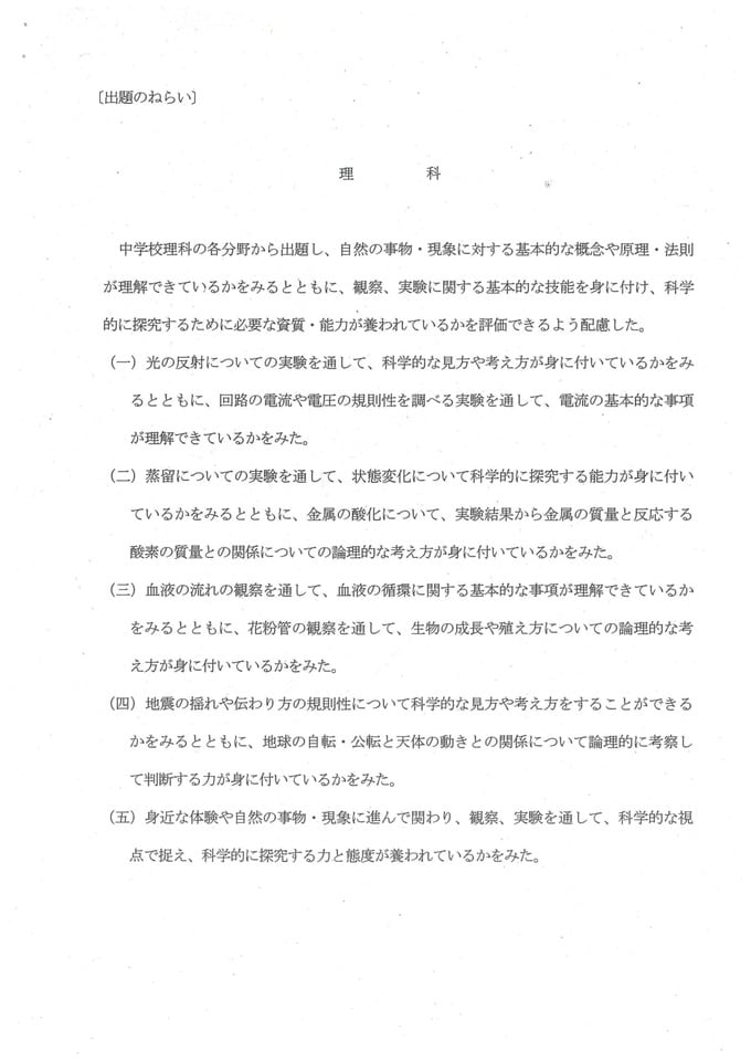
全科目掲載!理科・解答例とねらい~
注目の記事
【就航2日で座礁】最高時速83キロ、 “水中翼”を持ち飛ぶように進むジェットフォイル船とは
22時間前
「消費されて終わったなと…」川で溺れた小中学生を助けようとした夫が死亡『美談』の報道に違和感覚えた妻は研究者の道へ『どうすれば事故を防げるのか?』
10時間前
高市政権発足から半年 番記者が見た高市総理の“正念場”と“与野党への変化” 長期政権へ向けた周囲の動きと思惑とは【edge23】
12時間前
いったいなぜ?「瀬戸大橋からロープが垂れていて海面付近まで達している」航行船舶から通報 約83メートルと約57メートルのロープを回収
2026/05/02
「犯罪被害にあったとき、あなたの会社は休めますか?」有給を使い果たし退職するケースも…企業の休暇制度導入はわずか1.4%
2026/05/02
GW明けの“疲れ”どう防ぐ?半分以上が“疲労感・心理的負担増”の調査も…ポイントは「幸せホルモンの分泌」 専門家に聞く
2026/05/01
あいテレビ
ロシア産原油のタンカー 愛媛・今治市の製油所に4日到着へ 経産省の依頼で太陽石油が調達
1時間前
「さみしくて会いに来た」―大切な出会いを求めて 保護イヌ・ネコの譲渡会 愛媛・松山市
2時間前
じゃこ天の魅力を英語でプレゼン 宇和島水産高校の生徒がアメリカの大学生とオンライン交流
2時間前
愛媛県内 今夜遅くにかけて局地的に激しい雨 東予は土砂災害に警戒を
2時間前
このエリアの記事へ
トップ
国内
【解答速報】愛媛県立高校入試2026年 一般入試・全科目の試験問題・解答速報【2026年度高校受験】
5ページ目
カテゴリ
新着
国内
国際
経済
スポーツ
天気
エンタメ
地震・災害
話題・グルメ
暮らし・マネー
ドキュメンタリー