TBS NEWS DIG Powred by JNN
エリア設定
  • ニュース
  • 深掘りDIG深掘り特集
  • LIVE・動画配信中
  • 天気防災
  • 地域
  • 新着
  • 国内
  • 国際
  • 経済
  • スポーツ
  • 天気
  • エンタメ
  • 地震・災害
  • 話題・グルメ
  • 暮らし・マネー
  • ドキュメンタリー

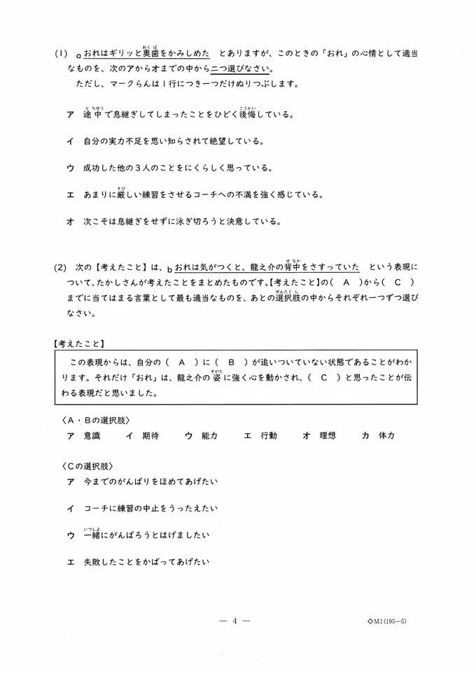
                  愛知県立中高一貫校入試2026「適性検査Ⅰ」試験問題と解答全て見せます 1月17日(土)に面接 合格発表は1月23日(金)

                  CBCテレビ
                  2026年1月14日(水) 17:19
                  国内

                  • 1
                  • …
                  • 4
                  • 5
                  • 6
                  • …
                  この記事を読んでいかがでしたか?
                  参考になる もっと知りたい 学びがある
                  シェア
                  X LINE コピー URLをコピーしました
                  関連タグ:
                  愛知

                  注目の記事

                  “車版”モバイルバッテリーが救世主に?! バッテリー上がりにジャンプスターターが活躍 スマホ充電が可能な商品も 車のプロに“冬の運転”聞いてみた

                  16時間前
                  “車版”モバイルバッテリーが救世主に?! バッテリー上がりにジャンプスターターが活躍 スマホ充電が可能な商品も 車のプロに“冬の運転”聞いてみた|TBS NEWS DIG

                  「許せない、真実を知りたい」 中古ランドクルーザー480万円で購入も 未納車のまま販売店倒産へ 全国42人同様の被害訴え 店側の弁護士は「納車困難なのに注文受けていたわけでない」

                  2026/01/13
                  「許せない、真実を知りたい」 中古ランドクルーザー480万円で購入も 未納車のまま販売店倒産へ 全国42人同様の被害訴え 店側の弁護士は「納車困難なのに注文受けていたわけでない」|TBS NEWS DIG

                  久米宏さん「殺されてもいい覚悟」と居酒屋で学生と「ピッタシカンカン!」の素顔 落語家・林家彦いちさんに聞く『久米宏、ラジオなんですけど』TBSラジオで15年共演

                  24時間前
                  久米宏さん「殺されてもいい覚悟」と居酒屋で学生と「ピッタシカンカン!」の素顔 落語家・林家彦いちさんに聞く『久米宏、ラジオなんですけど』TBSラジオで15年共演|TBS NEWS DIG

                  南鳥島沖だけではない、日本の山に眠る「レアアース」 新鉱物が問う“資源大国”の夢と現実「技術革新がないと、資源化できる規模の採掘は見込めない」愛媛

                  2026/01/13
                  南鳥島沖だけではない、日本の山に眠る「レアアース」 新鉱物が問う“資源大国”の夢と現実「技術革新がないと、資源化できる規模の採掘は見込めない」愛媛|TBS NEWS DIG

                  【富山地鉄】維持か寸断か「なくなったら静かやろうね」廃線危機の電鉄魚津駅前 老舗たい焼き店主が漏らす…消えゆく街への不安【前編】

                  2026/01/13
                  【富山地鉄】維持か寸断か「なくなったら静かやろうね」廃線危機の電鉄魚津駅前 老舗たい焼き店主が漏らす…消えゆく街への不安【前編】|TBS NEWS DIG

                  "理想の条件"で選んだ夫が消えた…27歳女性が落ちたタイパ重視の「恋の罠」 20代の5人に1人が使うマッチングアプリ【前編】

                  2026/01/12
                  "理想の条件"で選んだ夫が消えた…27歳女性が落ちたタイパ重視の「恋の罠」 20代の5人に1人が使うマッチングアプリ【前編】|TBS NEWS DIG
                  CBCテレビ

                  もし通常国会が“冒頭解散”したら「物価高対策」はどうなる?予算編成は?36年前にも“1月解散”が…【大石邦彦解説】 

                  1時間前

                  へその緒が付いたまま洗濯機に遺棄した疑い 自身が生んだ赤ちゃんを…病院からの通報で35歳母親を逮捕 岐阜・各務原市

                  1時間前

                  「国際的な安全原則を無視した」浜岡原発再稼働に関わるデータ不正問題 原子力規制委員会は経緯などを報告するよう中部電力に「命令書」手渡す

                  2時間前

                  豊川用水がさらに節水強化 平年60%を超えの宇連ダムの貯水率が9.0%に… 水道用水は15% 農業用水・工業工業用水は20%の節水に引き上げ

                  2時間前
                  このエリアの記事へ
                  天気予報
                  明日の天気東京都港区
                  13℃/2℃
                  もっと天気を見る
                  LIVE・動画
                  LIVE・配信予定
                  今日
                  2026/01/14
                  明日
                  2026/01/15
                  【LIVE】朝のニュース(Japan News Digest Live)最新情報など(1月15日)|TBS NEWS DIG
                  【LIVE】朝のニュース(Japan News Digest Live)最新情報など(1月15日)
                  06:00
                  ~11:00

                  オリジナル動画

                  JNNドローンDIG|TBS NEWS DIG

                  JNNドローンDIG

                  edge23|TBS NEWS DIG

                  edge23

                  シノキャリ|TBS NEWS DIG

                  シノキャリ

                  もっと動画を見る

                  アクセスランキング

                  • 最新
                  • 24時間
                  • 週間
                  1

                  南鳥島沖だけではない、日本の山に眠る「レアアース」 新鉱物が問う“資源大国”の…

                  南鳥島沖だけではない、日本の山に眠る「レアアース」 新鉱物が問う“資源大国”の夢と現実「技術革新がないと、資源化できる規模の採掘は見込めない」愛媛|TBS NEWS DIG
                  2

                  【速報】国道11号で大型トラックが道路脇の建物に衝突 1人を救急搬送 激しく折れ…

                  【速報】国道11号で大型トラックが道路脇の建物に衝突 1人を救急搬送 激しく折れ曲がった道路標識【香川 /  視聴者提供画像】|TBS NEWS DIG
                  3

                  「にいにい嫌い」から始まった6歳児らへの暴行 鉄パイプ曲がるほど殴られ…暴力に…

                  「にいにい嫌い」から始まった6歳児らへの暴行 鉄パイプ曲がるほど殴られ…暴力による一家支配の実態 きょう母親らに判決【神戸6歳児虐待死裁判】|TBS NEWS DIG
                  4

                  【10年に1度程度の大雪と低温】北海道、東北、関東甲信、東海、近畿、中国 【10年に…

                  【10年に1度程度の大雪と低温】北海道、東北、関東甲信、東海、近畿、中国 【10年に1度程度の低温】四国、九州、沖縄 気象庁が「早期天候情報」発表|TBS NEWS DIG
                  5

                  40度の高熱で衰弱した6歳児の背中の上で何度も飛び跳ねたという叔父 虐待死…母…

                  40度の高熱で衰弱した6歳児の背中の上で何度も飛び跳ねたという叔父 虐待死…母親らが語った「叔父の一家支配」と我が子への謝罪「守ってあげられなくてごめんね」きょう母親らに判決【神戸6歳児虐待死裁判】|TBS NEWS DIG
                  6

                  【台風情報】今後24時間以内に「台風」発生へ 気になる進路は 日本への影響は?【…

                  【台風情報】今後24時間以内に「台風」発生へ  気になる進路は  日本への影響は?【雨風シミュレーション14日(水)~24日(土)/ 全国各都市の週間予報】「台風のたまご=熱帯低気圧」発生|TBS NEWS DIG
                  7

                  【続報】スタッフの“連絡ミス”で三浦知良選手現れず…福島市長の表敬訪問延期 J3…

                  【続報】スタッフの“連絡ミス”で三浦知良選手現れず…福島市長の表敬訪問延期 J3福島ユナイテッドFC【14日午後4時45分更新】|TBS NEWS DIG
                  8

                  「許せない、真実を知りたい」 中古ランドクルーザー480万円で購入も 未納車のまま…

                  「許せない、真実を知りたい」 中古ランドクルーザー480万円で購入も 未納車のまま販売店倒産へ 全国42人同様の被害訴え 店側の弁護士は「納車困難なのに注文受けていたわけでない」|TBS NEWS DIG
                  9

                  【速報】2026年「歌会始」 初出席・悠仁さまはトンボの歌詠む 皇室12人の全歌一覧…

                  【速報】2026年「歌会始」 初出席・悠仁さまはトンボの歌詠む 皇室12人の全歌一覧 お題は「明」 天皇陛下は元日の星空を歌に寄せ|TBS NEWS DIG
                  10

                  「一時的に睡魔に襲われてしまった」通勤・通学ラッシュの時間帯にJR常磐線の運転士…

                  「一時的に睡魔に襲われてしまった」通勤・通学ラッシュの時間帯にJR常磐線の運転士が“居眠り運転” 北千住駅手前で自動ブレーキ作動 駅の450メートル手前で停車|TBS NEWS DIG
                  1

                  南鳥島沖だけではない、日本の山に眠る「レアアース」 新鉱物が問う“資源大国”の…

                  南鳥島沖だけではない、日本の山に眠る「レアアース」 新鉱物が問う“資源大国”の夢と現実「技術革新がないと、資源化できる規模の採掘は見込めない」愛媛|TBS NEWS DIG
                  2

                  40度の高熱で衰弱した6歳児の背中の上で何度も飛び跳ねたという叔父 虐待死…母…

                  40度の高熱で衰弱した6歳児の背中の上で何度も飛び跳ねたという叔父 虐待死…母親らが語った「叔父の一家支配」と我が子への謝罪「守ってあげられなくてごめんね」きょう母親らに判決【神戸6歳児虐待死裁判】|TBS NEWS DIG
                  3

                  【10年に1度程度の大雪と低温】北海道、東北、関東甲信、東海、近畿、中国 【10年に…

                  【10年に1度程度の大雪と低温】北海道、東北、関東甲信、東海、近畿、中国 【10年に1度程度の低温】四国、九州、沖縄 気象庁が「早期天候情報」発表|TBS NEWS DIG
                  4

                  【速報】国道11号で大型トラックが道路脇の建物に衝突 1人を救急搬送 激しく折れ…

                  【速報】国道11号で大型トラックが道路脇の建物に衝突 1人を救急搬送 激しく折れ曲がった道路標識【香川 /  視聴者提供画像】|TBS NEWS DIG
                  5

                  「にいにい嫌い」から始まった6歳児らへの暴行 鉄パイプ曲がるほど殴られ…暴力に…

                  「にいにい嫌い」から始まった6歳児らへの暴行 鉄パイプ曲がるほど殴られ…暴力による一家支配の実態 きょう母親らに判決【神戸6歳児虐待死裁判】|TBS NEWS DIG
                  6

                  「許せない、真実を知りたい」 中古ランドクルーザー480万円で購入も 未納車のまま…

                  「許せない、真実を知りたい」 中古ランドクルーザー480万円で購入も 未納車のまま販売店倒産へ 全国42人同様の被害訴え 店側の弁護士は「納車困難なのに注文受けていたわけでない」|TBS NEWS DIG
                  7

                  【速報】2026年「歌会始」 初出席・悠仁さまはトンボの歌詠む 皇室12人の全歌一覧…

                  【速報】2026年「歌会始」 初出席・悠仁さまはトンボの歌詠む 皇室12人の全歌一覧 お題は「明」 天皇陛下は元日の星空を歌に寄せ|TBS NEWS DIG
                  8

                  『顔はオオカミ 身体はツルツル』ヘンテコ動物の正体は…人間のせい? 熊本・秋津…

                  『顔はオオカミ 身体はツルツル』ヘンテコ動物の正体は…人間のせい? 熊本・秋津川<2025年アーカイブス>|TBS NEWS DIG
                  9

                  東京・練馬区で2階建て住宅など計3棟、約125平方メートル燃える火事 2人やけどで救…

                  東京・練馬区で2階建て住宅など計3棟、約125平方メートル燃える火事 2人やけどで救急搬送|TBS NEWS DIG
                  10

                  【台風情報】「熱帯低気圧」発生 今後24時間以内に「台風」へ 「1月に台風発生」な…

                  【台風情報】「熱帯低気圧」発生  今後24時間以内に「台風」へ 「1月に台風発生」なら7年ぶり  日本への影響は?【雨風シミュレーション14日(水)~24日(土)/ 全国各都市の週間予報】早くも「台風のたまご」発生|TBS NEWS DIG
                  1

                  成人の日(1月12日)頃から、この時期としては“10年に一度程度しか起きないような…

                  成人の日(1月12日)頃から、この時期としては“10年に一度程度しか起きないような顕著に多い降雪量”になる可能性 気象庁が「大雪に関する早期天候情報」発表|TBS NEWS DIG
                  2

                  遭難者の1割が死亡か行方不明「スマホばかり見て自分の実力を知らない」八ヶ岳の山…

                  遭難者の1割が死亡か行方不明「スマホばかり見て自分の実力を知らない」八ヶ岳の山小屋を守る小屋番の痛切な警告|TBS NEWS DIG
                  3

                  「通勤と子どもの通院に車」使い“生活保護”止まった女性 処分取り消し求め提訴「…

                  「通勤と子どもの通院に車」使い“生活保護”止まった女性 処分取り消し求め提訴「半笑いで そんなに車が大事?」と言われ人権ないんだと|TBS NEWS DIG
                  4

                  「日本のスキー場に売った覚えはない」エスカレーターの中国メーカー社長が驚きの証…

                  「日本のスキー場に売った覚えはない」エスカレーターの中国メーカー社長が驚きの証言…監視員の配置は必要 小樽スキー場5歳児死亡事故|TBS NEWS DIG
                  5

                  看護師が誤って別の患者を採血し… 数値を見た医師が“必要ない輸血” 病状への影響…

                  看護師が誤って別の患者を採血し… 数値を見た医師が“必要ない輸血” 病状への影響なし 原因は看護師の確認不足 三重・桑名市総合医療センター|TBS NEWS DIG
                  6

                  【東京首都圏 雪?】 東京 ー0.3℃ さいたま市 ー4.7℃ 9日(金)も寒い「雪が心配…

                  【東京首都圏 雪?】 東京 ー0.3℃  さいたま市 ー4.7℃  9日(金)も寒い「雪が心配」【雪シミュレーション/ 関東各都市の週間予報(3連休は?)】東京・神奈川・埼玉・千葉・群馬・茨城・栃木|TBS NEWS DIG
                  7

                  【大雪情報】3連休は「警報級の大雪」おそれ北日本~西日本【雪・雨シミュレーション…

                  【大雪情報】3連休は「警報級の大雪」おそれ北日本~西日本【雪・雨シミュレーション12日(月)まで】近畿、中国、九州でも雪か|TBS NEWS DIG
                  8

                  八田與一容疑者の情報提供、1万2000件超える 関東で目撃情報最多、懸賞金は800万円…

                  八田與一容疑者の情報提供、1万2000件超える 関東で目撃情報最多、懸賞金は800万円 県警「引き続き協力を」|TBS NEWS DIG
                  9

                  死亡事故を起こしたトラックの運転手「高校生がまるで降って湧いたように思えた」亡…

                  死亡事故を起こしたトラックの運転手「高校生がまるで降って湧いたように思えた」亡くなった大地さん(15)の父親は「ヘルメットをかぶっていれば…」【後編】|TBS NEWS DIG
                  10

                  "全国制覇” と "医学部合格" 文武両道二つの夢を目指す「夢を現実に」周囲の支え力…

                  "全国制覇” と "医学部合格" 文武両道二つの夢を目指す「夢を現実に」周囲の支え力に努力続ける17歳 聖和学園高校女子サッカー部キャプテン・佐野美尋さん|TBS NEWS DIG
                  もっと見る

                  各エリアのニュースを見る

                  • 北海道・東北
                  • 関 東
                  • 中部・甲信越
                  • 近畿・中国・四国
                  • 九州・沖縄
                  エリア一覧へ
                  1. トップ
                  2. 国内
                  3. 愛知県立中高一貫校入試2026「適性検査Ⅰ」試験問題と解答全て見せます 1月17日(土)に面接 合格発表は1月23日(金)
                  4. 5ページ目

                  カテゴリ

                  新着 国内 国際 経済 スポーツ 天気 エンタメ 地震・災害 話題・グルメ 暮らし・マネー ドキュメンタリー
                  TBS NEWS DIG Powred by JNN
                  • トップニュース
                  • 深掘りDIG
                  • LIVE・動画
                  • 天気防災
                  • 地域(JNNのニュース)
                  • 運営会社・連絡先
                  • プライバシーポリシー
                  • サイトポリシー
                  • Cookieポリシー
                  • お問い合わせ
                  • 利用規約
                  • デジタル広告の品質・IVT対策
                  • 広告掲載
                  Copyright TBS・JNN NEWS DIG, LLC. All rights reserved.