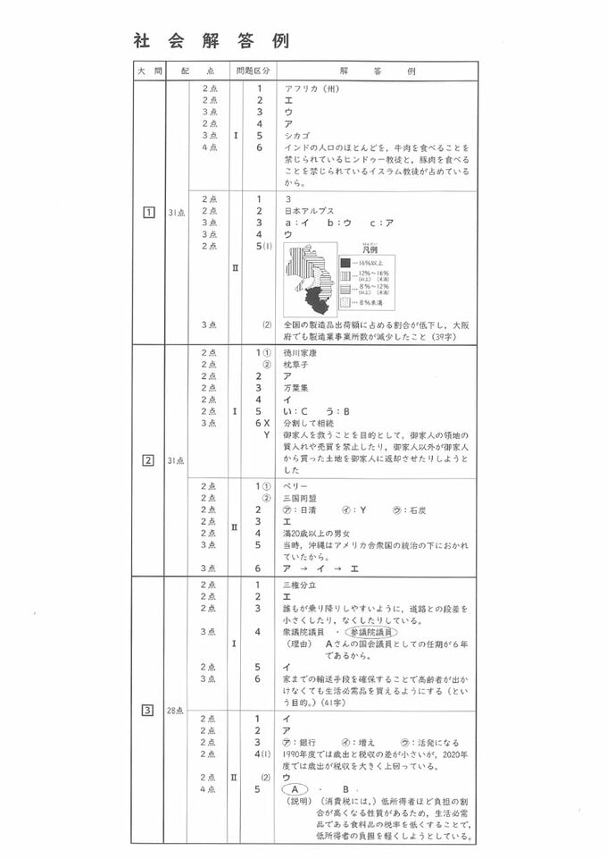
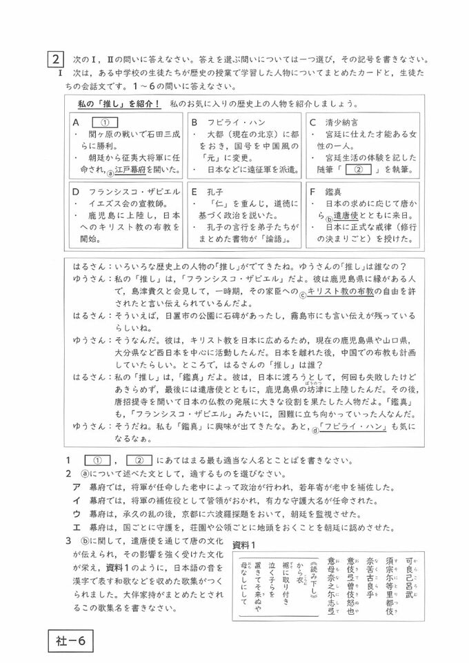
【入試問題全教科・解答速報】鹿児島県公立高校入試3月6日 社会・数学【令和7年度高校受験2025】 南日本放送 2025年3月6日(木) 12:00 国内 2025年3月5日(水)と6日(木)に行われる「鹿児島県公立高校入学者選抜試験」学力検査の問題と解答例を速報します。 試験科目は、初日の5日は、国語、理科、英語。2日目の6日は社会、数学です。 鹿児島県内の公立高校受験はことし、定員1万474人に対し、最終出願者は8507人です。倍率は0.81倍でした。合格発表は今月13日です。 国語【問題】【解答】 理科【問題】【解答】 英語【問題】【解答】 社会【問題】【解答】 数学【問題】【解答】 【社会】問題 【社会】解答