エリア設定
ニュース
深掘りDIG
イラン攻撃
LIVE・動画
配信中
天気防災
地域
新着
国内
国際
経済
スポーツ
天気
エンタメ
地震・災害
話題・グルメ
暮らし・マネー
ドキュメンタリー
【理科の試験問題と解答】2026年度入学 山形県公立高校入試(一般)
テレビユー山形
2026年3月7日(土) 14:03
国内
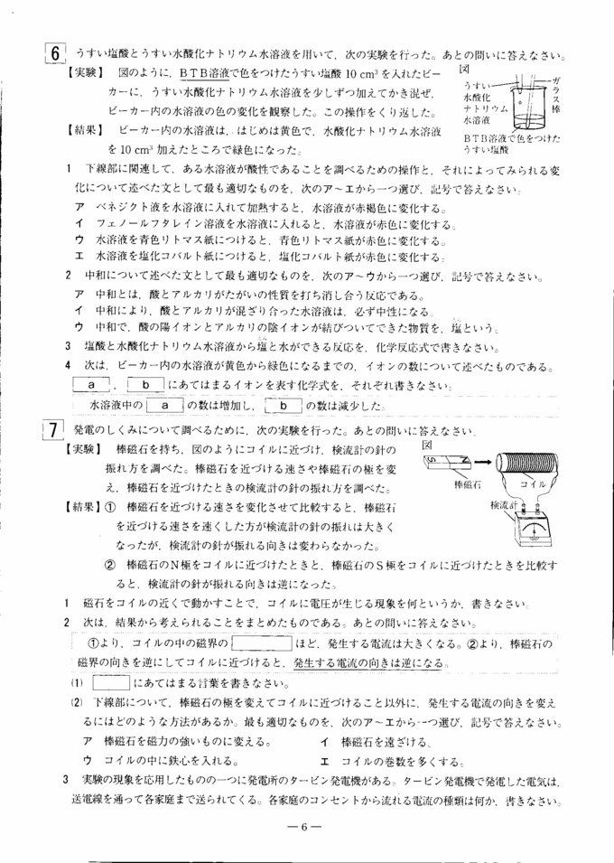
■試験問題(理科)
注目の記事
【講演全文・前編】3・11当時の気仙沼警察署長が「決断と後悔」語る【東日本大震災15年】
2026/03/05
「検診の痛みは、治療の100分の1」私が子宮頸がんで失った、腎臓と、自由と、子どもとの時間 放送作家・たむらようこさん
2026/03/05
「汗くらいで」と言わないで…日本人の10人に1人、大量の汗が止まらない多汗症の悩み【報道特集】
12時間前
南極の氷が「最大42キロ」後退 失われた面積は「東京、神奈川、千葉、埼玉に匹敵」30年間の衛星データで判明 将来の海面上昇に警鐘
11時間前
長髪の熊本県職員パパが「髪のドナー」になった日 きっかけは亡き義母を支えた“日常”
2026/03/03
ホームから転落した妊婦… 救ったのは高校生 「ためらいなかった」 電車到着5分前の“救出劇” SNSを通じて奇跡の再会
2026/03/03
テレビユー山形
「性的欲求がたまっていた」75歳の男が23歳の女性にした許されない行為…不同意わいせつ裁判で語られたこととは(山形)【独自】
2024/04/09
「これって違反?」横断しようとした歩行者が「お先にどうぞ」と合図…車は進んだらどうなる?進んでいいの? 警察に聞いてわかったこととは
2025/08/22
ドリフト?暴走で公園を荒らす 軽率行為の大きすぎた代償 男はRV車を使用…現場にはくっきりとタイヤ痕が 事件から5か月後に逮捕(山形・山辺町)
2025/10/04
【独自】小学生だった実の娘に3年に渡り性行為…父の“おしおき”を母も止められず…涙ながらに父が話した“行為の信じられない理由” そして少女の“心の叫び”(山形)
2025/02/20
このエリアの記事へ
トップ
国内
【理科の試験問題と解答】2026年度入学 山形県公立高校入試(一般)
2ページ目
カテゴリ
新着
国内
国際
経済
スポーツ
天気
エンタメ
地震・災害
話題・グルメ
暮らし・マネー
ドキュメンタリー