【問題と解答】社会 2025年度県立高校入試 富山県 3月6日(木)9:30-10:20 実施 チューリップテレビ 2025年3月6日(木) 17:00 国内 暮らし・マネー 富山県の県立高校全日制課程の一般入試「社会」の試験問題と解答です。
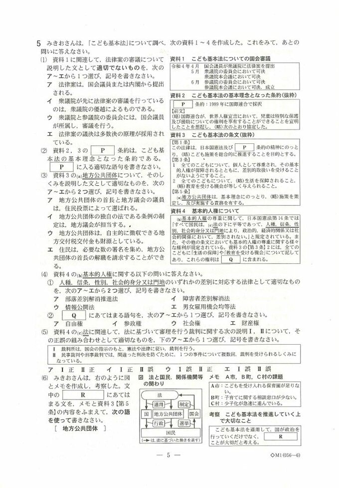
「これ以上、食わないでくれ…」クマが自らリンゴをもぎ取り・食べる 食害で農家から悲鳴 収穫最盛期なのに恐怖で畑になかなか行けない現状「悔しい思いでいっぱい」「クマもわかっているんじゃ…」【熊災】 17時間前