エリア設定
ニュース
深掘りDIG
震災15年
LIVE・動画
配信中
天気防災
地域
新着
国内
国際
経済
スポーツ
天気
エンタメ
地震・災害
話題・グルメ
暮らし・マネー
ドキュメンタリー
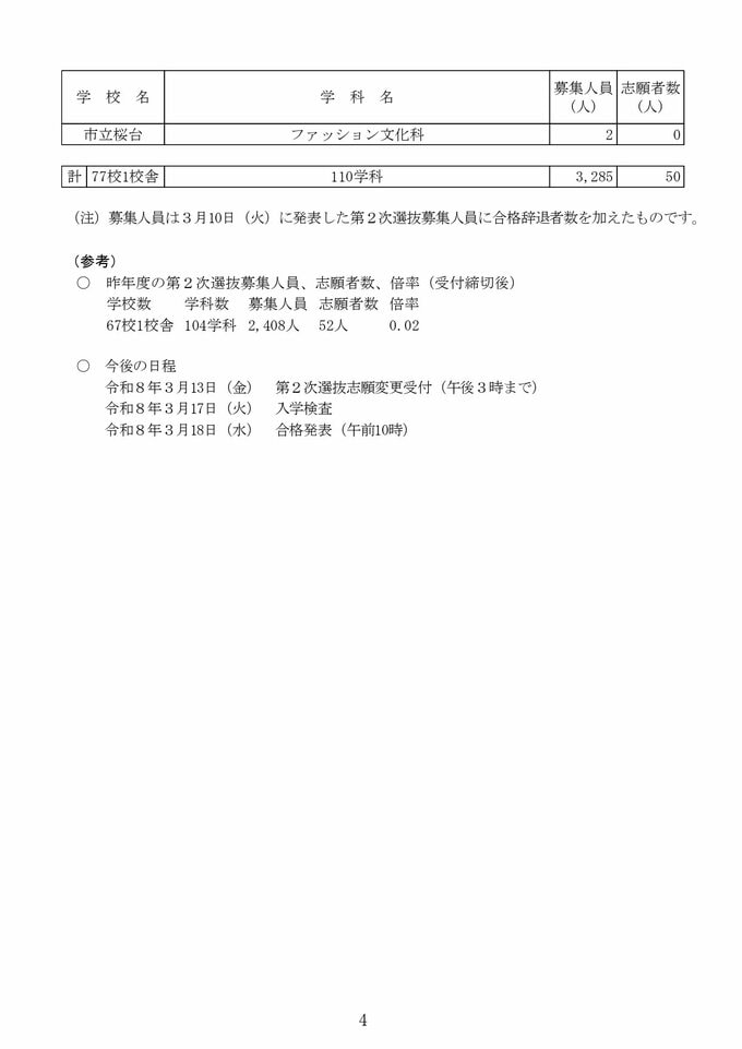
【愛知県公立高校入試2026】全日制課程「第2次選抜」の志願者数 合格者が定員に満たない学校 77校1校舎で実施〈 一覧〉
CBCテレビ
2026年3月13日(金) 11:55
国内
岩津
注目の記事
なぜ増えている?「街ナカメイクルーム」…コンビニやゲームセンターでも“無料”【THE TIME,】
8時間前
『最後だとわかっていたなら』生徒の心に響く“被災者の後悔”動画の授業「最後だとわかっていたら、お弁当作って見送ったかな」【東日本大震災から15年】
2026/03/11
【羽生結弦さん・動画公開】「唯一見えた光は星空。そんな存在になれたら」15年前の震災から復興への思い語る
2026/03/11
「日常を一緒に作りたい」 漁業の街・大船渡市を農業で復興へ 東北最大級のトマトの産地に 山梨の農業法人との絆【東日本大震災 3.11】
2026/03/11
がれきの中で“家族写真”探していた女性は今…2年後に住宅再建 空き地も目立つ陸前高田で暮らし続ける理由【東日本大震災15年】
2026/03/11
「患者さんが一人でも戻るなら自分も戻る」津波で孤立した病院は海辺で現地再建 地域医療を支える覚悟<南浜中央病院の15年・後編>【東日本大震災15年】
2026/03/11
CBCテレビ
【岐阜県公立高校入試2026】「第2次選抜」の募集人員 合格者が募集に満たない学校で実施 全日制・定時制 通信制後期選抜も 〈一覧で掲載〉
1時間前
週末は広く晴れ過ごしやすい陽気に 水曜日以降はすっきりしない天気 きょうの予想最高気温は名古屋・岐阜13℃ 愛知・岐阜・三重の天気予報(3/13 昼)
2時間前
宇連ダム貯水率0.7%に… 0%に備えて“わずかに残った水”を引き上げる準備も 愛知・豊川用水
2時間前
岐阜市中央卸売市場 トラック衝突事故で1週間停電…2700万円かけて完成した鉄骨ゲート その後も7件事故発生 運転マナーが課題
2時間前
このエリアの記事へ
トップ
国内
【愛知県公立高校入試2026】全日制課程「第2次選抜」の志願者数 合格者が定員に満たない学校 77校1校舎で実施〈 一覧〉
4ページ目
カテゴリ
新着
国内
国際
経済
スポーツ
天気
エンタメ
地震・災害
話題・グルメ
暮らし・マネー
ドキュメンタリー