TBS NEWS DIG Powred by JNN
エリア設定
  • ニュース
  • 深掘りDIG深掘り特集
  • LIVE・動画配信中
  • 天気防災
  • 地域
  • 新着
  • 国内
  • 国際
  • 経済
  • スポーツ
  • 天気
  • エンタメ
  • 地震・災害
  • 話題・グルメ
  • 暮らし・マネー
  • ドキュメンタリー

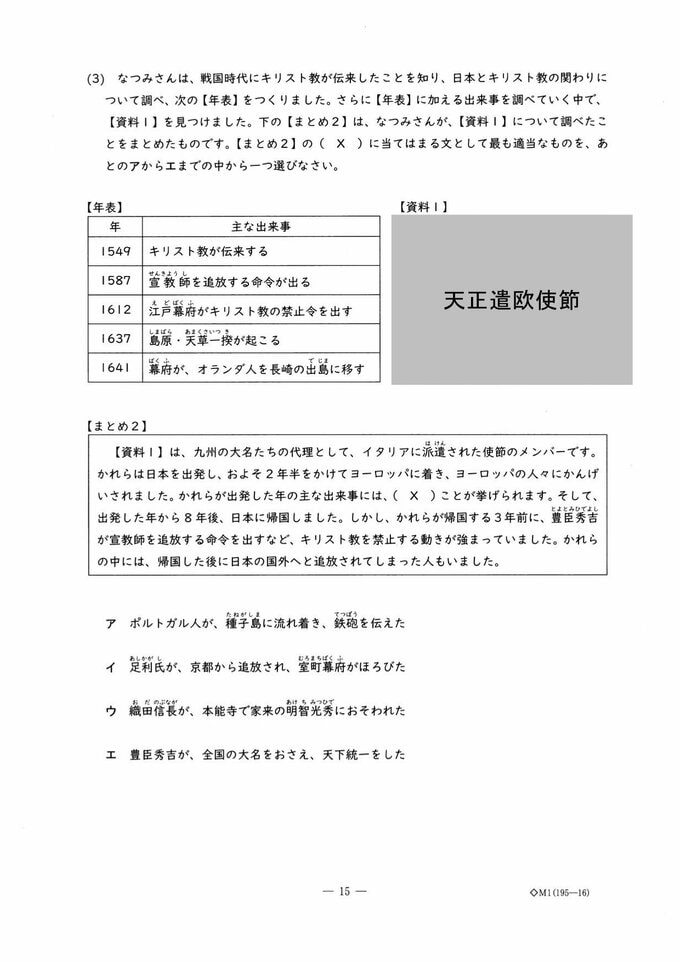
                  愛知県立中高一貫校入試2026「適性検査Ⅰ」試験問題と解答全て見せます 1月17日(土)に面接 合格発表は1月23日(金)

                  CBCテレビ
                  2026年1月14日(水) 17:19
                  国内
                  • 1
                  • …
                  • 15
                  • 16
                  • 17
                  • …
                  この記事を読んでいかがでしたか?
                  参考になる もっと知りたい 学びがある
                  シェア
                  X LINE コピー URLをコピーしました
                  関連タグ:
                  愛知

                  注目の記事

                  歩行者が消えた⋯ハイビームでも「見えない!」 夜の運転に潜む恐怖現象と“罠”⋯対策は?県警の実験で検証

                  9時間前
                  歩行者が消えた⋯ハイビームでも「見えない!」 夜の運転に潜む恐怖現象と“罠”⋯対策は?県警の実験で検証|TBS NEWS DIG

                  “車版”モバイルバッテリーが救世主に?! バッテリー上がりにジャンプスターターが活躍 スマホ充電が可能な商品も 車のプロに“冬の運転”聞いてみた

                  2026/01/14
                  “車版”モバイルバッテリーが救世主に?! バッテリー上がりにジャンプスターターが活躍 スマホ充電が可能な商品も 車のプロに“冬の運転”聞いてみた|TBS NEWS DIG

                  久米宏さん「殺されてもいい覚悟」と居酒屋で学生と「ピッタシカンカン!」の素顔 落語家・林家彦いちさんに聞く『久米宏、ラジオなんですけど』TBSラジオで15年共演

                  2026/01/13
                  久米宏さん「殺されてもいい覚悟」と居酒屋で学生と「ピッタシカンカン!」の素顔 落語家・林家彦いちさんに聞く『久米宏、ラジオなんですけど』TBSラジオで15年共演|TBS NEWS DIG

                  南鳥島沖だけではない、日本の山に眠る「レアアース」 新鉱物が問う“資源大国”の夢と現実「技術革新がないと、資源化できる規模の採掘は見込めない」愛媛

                  2026/01/13
                  南鳥島沖だけではない、日本の山に眠る「レアアース」 新鉱物が問う“資源大国”の夢と現実「技術革新がないと、資源化できる規模の採掘は見込めない」愛媛|TBS NEWS DIG

                  「許せない、真実を知りたい」 中古ランドクルーザー480万円で購入も 未納車のまま販売店倒産へ 全国42人同様の被害訴え 店側の弁護士は「納車困難なのに注文受けていたわけでない」

                  2026/01/13
                  「許せない、真実を知りたい」 中古ランドクルーザー480万円で購入も 未納車のまま販売店倒産へ 全国42人同様の被害訴え 店側の弁護士は「納車困難なのに注文受けていたわけでない」|TBS NEWS DIG

                  "理想の条件"で選んだ夫が消えた…27歳女性が落ちたタイパ重視の「恋の罠」 20代の5人に1人が使うマッチングアプリ【前編】

                  2026/01/12
                  "理想の条件"で選んだ夫が消えた…27歳女性が落ちたタイパ重視の「恋の罠」 20代の5人に1人が使うマッチングアプリ【前編】|TBS NEWS DIG
                  CBCテレビ

                  【地震情報】岐阜県で最大震度4のやや強い地震 岐阜・高山市 震源地は富山県東部 マグニチュードは4.7と推定

                  1時間前

                  【地震情報】岐阜県で最大震度1の地震 岐阜・高山市 マグニチュードは2.9と推定

                  1時間前

                  【地震情報】長野県 岐阜県で最大震度3の地震 震源地は岐阜県飛騨地方 マグニチュードは5.2と推定

                  1時間前

                  閉校の前に「サッカー選手を呼びたい」 一度断られても諦めず…署名活動も行いグランパスへ猛アピール! 思い出詰まった学び舎で最後の挑戦 愛知・瀬戸市立原山小学校

                  2026/01/10
                  このエリアの記事へ
                  天気予報
                  今日の天気東京都港区
                  最高 12℃
                  もっと天気を見る
                  LIVE・動画
                  LIVE・配信予定
                  今日
                  2026/01/15
                  【LIVE】昼のニュース(Japan News Digest Live)最新情報など(1月15日)|TBS NEWS DIG
                  【LIVE】昼のニュース(Japan News Digest Live)最新情報など(1月15日)
                  LIVE
                  11:00
                  ~18:00
                  【LIVE】夜のニュース(Japan News Digest Live)最新情報など(1月15日)|TBS NEWS DIG
                  【LIVE】夜のニュース(Japan News Digest Live)最新情報など(1月15日)
                  18:00
                  ~21:00

                  オリジナル動画

                  JNNドローンDIG|TBS NEWS DIG

                  JNNドローンDIG

                  edge23|TBS NEWS DIG

                  edge23

                  シノキャリ|TBS NEWS DIG

                  シノキャリ

                  もっと動画を見る

                  アクセスランキング

                  • 最新
                  • 24時間
                  • 週間
                  1

                  【続報】スタッフの“連絡ミス”で三浦知良選手現れず…福島市長の表敬訪問延期 J3…

                  【続報】スタッフの“連絡ミス”で三浦知良選手現れず…福島市長の表敬訪問延期 J3福島ユナイテッドFC【15日午前11時30分更新】|TBS NEWS DIG
                  2

                  南鳥島沖だけではない、日本の山に眠る「レアアース」 新鉱物が問う“資源大国”の…

                  南鳥島沖だけではない、日本の山に眠る「レアアース」 新鉱物が問う“資源大国”の夢と現実「技術革新がないと、資源化できる規模の採掘は見込めない」愛媛|TBS NEWS DIG
                  3

                  【台風情報】7年ぶり 1月に「台風」発生へ 進路予想、日本への影響は?【雨風シミ…

                  【台風情報】7年ぶり 1月に「台風」発生へ  進路予想、日本への影響は?【雨風シミュレーション16日(金)~25日(日)/ 全国各都市の週間予報】「台風のたまご=熱帯低気圧」発生|TBS NEWS DIG
                  4

                  またも“10年に一度レベル”の大雪の可能性 平年の144~253%以上の降雪の可能性 2…

                  またも“10年に一度レベル”の大雪の可能性 平年の144~253%以上の降雪の可能性 20、21日頃~日本海側(北海道・東北・北陸・近畿・山陰のほか関東甲信や東海の一部)【大雪シミュレーションあり】|TBS NEWS DIG
                  5

                  【速報】イタリアのメローニ首相が来日 あす高市総理と首脳会談へ

                  【速報】イタリアのメローニ首相が来日 あす高市総理と首脳会談へ|TBS NEWS DIG
                  6

                  「にいにい嫌い」から始まった6歳児らへの暴行 鉄パイプ曲がるほど殴られ…暴力に…

                  「にいにい嫌い」から始まった6歳児らへの暴行 鉄パイプ曲がるほど殴られ…暴力による一家支配の実態 きょう母親らに判決【神戸6歳児虐待死裁判】|TBS NEWS DIG
                  7

                  アパート前で男が執行官の男性ら2人を刃物で刺す 1人意識不明 男は現行犯逮捕 ア…

                  アパート前で男が執行官の男性ら2人を刃物で刺す 1人意識不明 男は現行犯逮捕 アパートではガスボンベ爆発の火事も 東京・杉並区和泉 警視庁|TBS NEWS DIG
                  8

                  40度の高熱で衰弱した6歳児の背中の上で何度も飛び跳ねたという叔父 虐待死…母…

                  40度の高熱で衰弱した6歳児の背中の上で何度も飛び跳ねたという叔父 虐待死…母親らが語った「叔父の一家支配」と我が子への謝罪「守ってあげられなくてごめんね」きょう母親らに判決【神戸6歳児虐待死裁判】|TBS NEWS DIG
                  9

                  「許せない、真実を知りたい」 中古ランドクルーザー480万円で購入も 未納車のまま…

                  「許せない、真実を知りたい」 中古ランドクルーザー480万円で購入も 未納車のまま販売店倒産へ 全国42人同様の被害訴え 店側の弁護士は「納車困難なのに注文受けていたわけでない」|TBS NEWS DIG
                  10

                  【速報】国道11号で大型トラックが道路脇の建物に衝突 1人を救急搬送 激しく折れ…

                  【速報】国道11号で大型トラックが道路脇の建物に衝突 1人を救急搬送 激しく折れ曲がった道路標識【香川 /  視聴者提供画像】|TBS NEWS DIG
                  1

                  【続報】スタッフの“連絡ミス”で三浦知良選手現れず…福島市長の表敬訪問延期 J3…

                  【続報】スタッフの“連絡ミス”で三浦知良選手現れず…福島市長の表敬訪問延期 J3福島ユナイテッドFC【15日午前11時30分更新】|TBS NEWS DIG
                  2

                  南鳥島沖だけではない、日本の山に眠る「レアアース」 新鉱物が問う“資源大国”の…

                  南鳥島沖だけではない、日本の山に眠る「レアアース」 新鉱物が問う“資源大国”の夢と現実「技術革新がないと、資源化できる規模の採掘は見込めない」愛媛|TBS NEWS DIG
                  3

                  【速報】国道11号で大型トラックが道路脇の建物に衝突 1人を救急搬送 激しく折れ…

                  【速報】国道11号で大型トラックが道路脇の建物に衝突 1人を救急搬送 激しく折れ曲がった道路標識【香川 /  視聴者提供画像】|TBS NEWS DIG
                  4

                  「にいにい嫌い」から始まった6歳児らへの暴行 鉄パイプ曲がるほど殴られ…暴力に…

                  「にいにい嫌い」から始まった6歳児らへの暴行 鉄パイプ曲がるほど殴られ…暴力による一家支配の実態 きょう母親らに判決【神戸6歳児虐待死裁判】|TBS NEWS DIG
                  5

                  【台風情報】7年ぶり 1月に「台風」発生へ 進路予想、日本への影響は?【雨風シミ…

                  【台風情報】7年ぶり 1月に「台風」発生へ  進路予想、日本への影響は?【雨風シミュレーション16日(金)~25日(日)/ 全国各都市の週間予報】「台風のたまご=熱帯低気圧」発生|TBS NEWS DIG
                  6

                  40度の高熱で衰弱した6歳児の背中の上で何度も飛び跳ねたという叔父 虐待死…母…

                  40度の高熱で衰弱した6歳児の背中の上で何度も飛び跳ねたという叔父 虐待死…母親らが語った「叔父の一家支配」と我が子への謝罪「守ってあげられなくてごめんね」きょう母親らに判決【神戸6歳児虐待死裁判】|TBS NEWS DIG
                  7

                  【速報】2026年「歌会始」 初出席・悠仁さまはトンボの歌詠む 皇室12人の全歌一覧…

                  【速報】2026年「歌会始」 初出席・悠仁さまはトンボの歌詠む 皇室12人の全歌一覧 お題は「明」 天皇陛下は元日の星空を歌に寄せ|TBS NEWS DIG
                  8

                  【10年に1度程度の大雪と低温】北海道、東北、関東甲信、東海、近畿、中国 【10年に…

                  【10年に1度程度の大雪と低温】北海道、東北、関東甲信、東海、近畿、中国 【10年に1度程度の低温】四国、九州、沖縄 気象庁が「早期天候情報」発表|TBS NEWS DIG
                  9

                  「許せない、真実を知りたい」 中古ランドクルーザー480万円で購入も 未納車のまま…

                  「許せない、真実を知りたい」 中古ランドクルーザー480万円で購入も 未納車のまま販売店倒産へ 全国42人同様の被害訴え 店側の弁護士は「納車困難なのに注文受けていたわけでない」|TBS NEWS DIG
                  10

                  またも“10年に一度レベル”の大雪の可能性 平年の144~253%以上の降雪の可能性 2…

                  またも“10年に一度レベル”の大雪の可能性 平年の144~253%以上の降雪の可能性 20、21日頃~日本海側(北海道・東北・北陸・近畿・山陰のほか関東甲信や東海の一部)【大雪シミュレーションあり】|TBS NEWS DIG
                  1

                  南鳥島沖だけではない、日本の山に眠る「レアアース」 新鉱物が問う“資源大国”の…

                  南鳥島沖だけではない、日本の山に眠る「レアアース」 新鉱物が問う“資源大国”の夢と現実「技術革新がないと、資源化できる規模の採掘は見込めない」愛媛|TBS NEWS DIG
                  2

                  遭難者の1割が死亡か行方不明「スマホばかり見て自分の実力を知らない」八ヶ岳の山…

                  遭難者の1割が死亡か行方不明「スマホばかり見て自分の実力を知らない」八ヶ岳の山小屋を守る小屋番の痛切な警告|TBS NEWS DIG
                  3

                  「通勤と子どもの通院に車」使い“生活保護”止まった女性 処分取り消し求め提訴「…

                  「通勤と子どもの通院に車」使い“生活保護”止まった女性 処分取り消し求め提訴「半笑いで そんなに車が大事?」と言われ人権ないんだと|TBS NEWS DIG
                  4

                  40度の高熱で衰弱した6歳児の背中の上で何度も飛び跳ねたという叔父 虐待死…母…

                  40度の高熱で衰弱した6歳児の背中の上で何度も飛び跳ねたという叔父 虐待死…母親らが語った「叔父の一家支配」と我が子への謝罪「守ってあげられなくてごめんね」きょう母親らに判決【神戸6歳児虐待死裁判】|TBS NEWS DIG
                  5

                  看護師が誤って別の患者を採血し… 数値を見た医師が“必要ない輸血” 病状への影響…

                  看護師が誤って別の患者を採血し… 数値を見た医師が“必要ない輸血” 病状への影響なし 原因は看護師の確認不足 三重・桑名市総合医療センター|TBS NEWS DIG
                  6

                  成人の日(1月12日)頃から、この時期としては“10年に一度程度しか起きないような…

                  成人の日(1月12日)頃から、この時期としては“10年に一度程度しか起きないような顕著に多い降雪量”になる可能性 気象庁が「大雪に関する早期天候情報」発表|TBS NEWS DIG
                  7

                  「日本のスキー場に売った覚えはない」エスカレーターの中国メーカー社長が驚きの証…

                  「日本のスキー場に売った覚えはない」エスカレーターの中国メーカー社長が驚きの証言…監視員の配置は必要 小樽スキー場5歳児死亡事故|TBS NEWS DIG
                  8

                  死亡事故を起こしたトラックの運転手「高校生がまるで降って湧いたように思えた」亡…

                  死亡事故を起こしたトラックの運転手「高校生がまるで降って湧いたように思えた」亡くなった大地さん(15)の父親は「ヘルメットをかぶっていれば…」【後編】|TBS NEWS DIG
                  9

                  【速報】国道11号で大型トラックが道路脇の建物に衝突 1人を救急搬送 激しく折れ…

                  【速報】国道11号で大型トラックが道路脇の建物に衝突 1人を救急搬送 激しく折れ曲がった道路標識【香川 /  視聴者提供画像】|TBS NEWS DIG
                  10

                  【10年に1度程度の大雪と低温】北海道、東北、関東甲信、東海、近畿、中国 【10年に…

                  【10年に1度程度の大雪と低温】北海道、東北、関東甲信、東海、近畿、中国 【10年に1度程度の低温】四国、九州、沖縄 気象庁が「早期天候情報」発表|TBS NEWS DIG
                  もっと見る

                  各エリアのニュースを見る

                  • 北海道・東北
                  • 関 東
                  • 中部・甲信越
                  • 近畿・中国・四国
                  • 九州・沖縄
                  エリア一覧へ
                  1. トップ
                  2. 国内
                  3. 愛知県立中高一貫校入試2026「適性検査Ⅰ」試験問題と解答全て見せます 1月17日(土)に面接 合格発表は1月23日(金)
                  4. 16ページ目

                  カテゴリ

                  新着 国内 国際 経済 スポーツ 天気 エンタメ 地震・災害 話題・グルメ 暮らし・マネー ドキュメンタリー
                  TBS NEWS DIG Powred by JNN
                  • トップニュース
                  • 深掘りDIG
                  • LIVE・動画
                  • 天気防災
                  • 地域(JNNのニュース)
                  • 運営会社・連絡先
                  • プライバシーポリシー
                  • サイトポリシー
                  • Cookieポリシー
                  • お問い合わせ
                  • 利用規約
                  • デジタル広告の品質・IVT対策
                  • 広告掲載
                  Copyright TBS・JNN NEWS DIG, LLC. All rights reserved.