エリア設定
ニュース
深掘りDIG
SDGs特集
LIVE・動画
配信中
天気防災
地域
新着
国内
国際
経済
スポーツ
天気
エンタメ
地震・災害
話題・グルメ
暮らし・マネー
ドキュメンタリー
福岡県公立高校入試『社会』試験問題・正答(令和8年度・2026年度)
RKB毎日放送
2026年3月10日(火) 17:00
国内
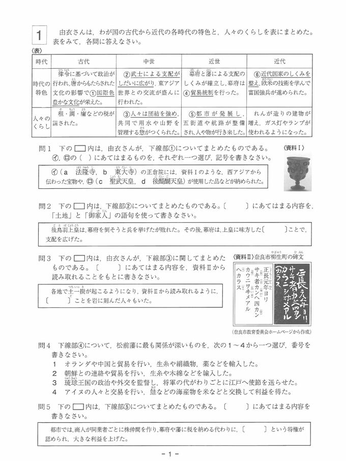
試験問題(1~2枚目)
注目の記事
【おんな相撲】31人の女性力士がガチンコ対決 今年は新横綱が誕生「一年間この日のために主人と取組をしてきました」【岡山】
6時間前
112歳、5/2が誕生日! "やっぱり源は飯" 身の回りのことはすべて自力 国内最高齢の男性が教えてくれた“怒りを水に流す”境地 熊本
6時間前
【就航2日で座礁】最高時速83キロ、 “水中翼”を持ち飛ぶように進むジェットフォイル船とは
2026/05/02
「消費されて終わったなと…」川で溺れた小中学生を助けようとした夫が死亡『美談』の報道に違和感覚えた妻は研究者の道へ『どうすれば事故を防げるのか?』
2026/05/03
高市政権発足から半年 番記者が見た高市総理の“正念場”と“与野党への変化” 長期政権へ向けた周囲の動きと思惑とは【edge23】
2026/05/03
「犯罪被害にあったとき、あなたの会社は休めますか?」有給を使い果たし退職するケースも…企業の休暇制度導入はわずか1.4%
2026/05/02
RKB毎日放送
「にぎやかで楽しい」博多どんたく港まつり 晴天の2日目 「総おどり」でフィナーレへ 福岡
13時間前
「逆走して駐車するしかなかった」九州道(上り)広川SAの駐車場 利用者から疑問の声 構造上の問題? NEXCO・専門家は「安全優先」【R調査班】
2026/04/29
【九州の高速道路・GW4日と5日の渋滞予測】4日は九州道(上り)広川IC付近~最長20キロの渋滞予測
2026/05/03
「減ることはないと思う」年間2万人超の「孤立死」防げ 高齢者向け居住サポート住宅や見守り活動で取り組み
2026/05/01
このエリアの記事へ
トップ
国内
福岡県公立高校入試『社会』試験問題・正答(令和8年度・2026年度)
2ページ目
カテゴリ
新着
国内
国際
経済
スポーツ
天気
エンタメ
地震・災害
話題・グルメ
暮らし・マネー
ドキュメンタリー