エリア設定
ニュース
深掘りDIG
イラン攻撃
LIVE・動画
配信中
天気防災
地域
新着
国内
国際
経済
スポーツ
天気
エンタメ
地震・災害
話題・グルメ
暮らし・マネー
ドキュメンタリー
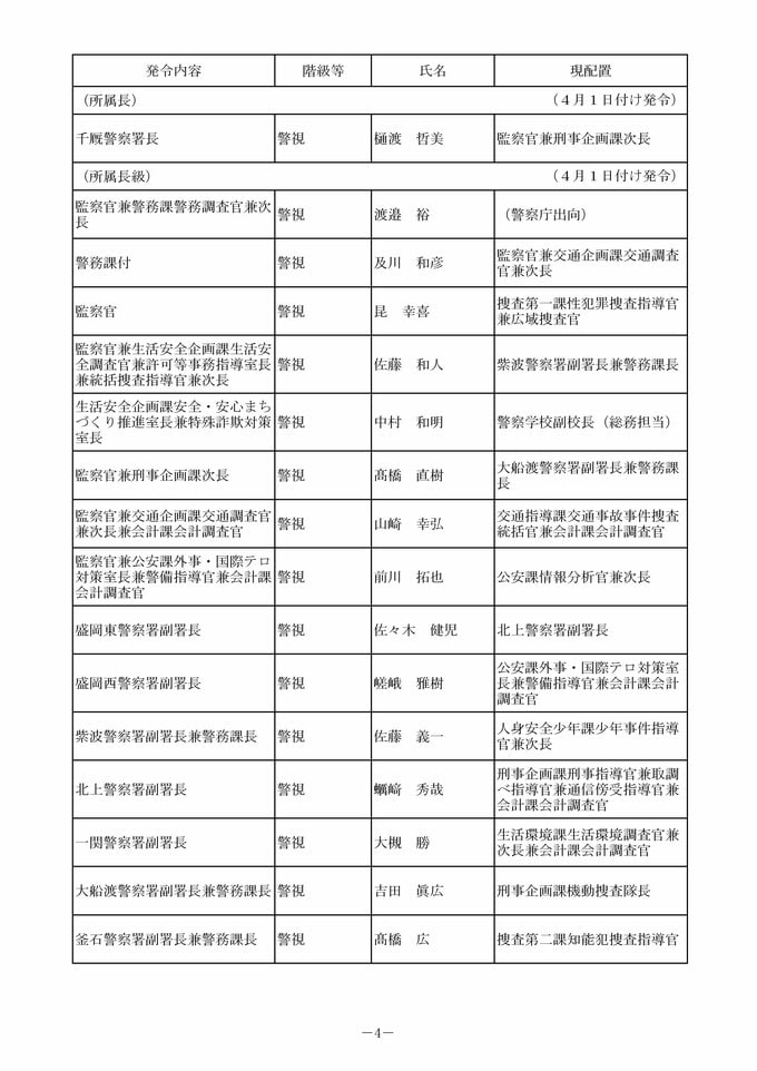
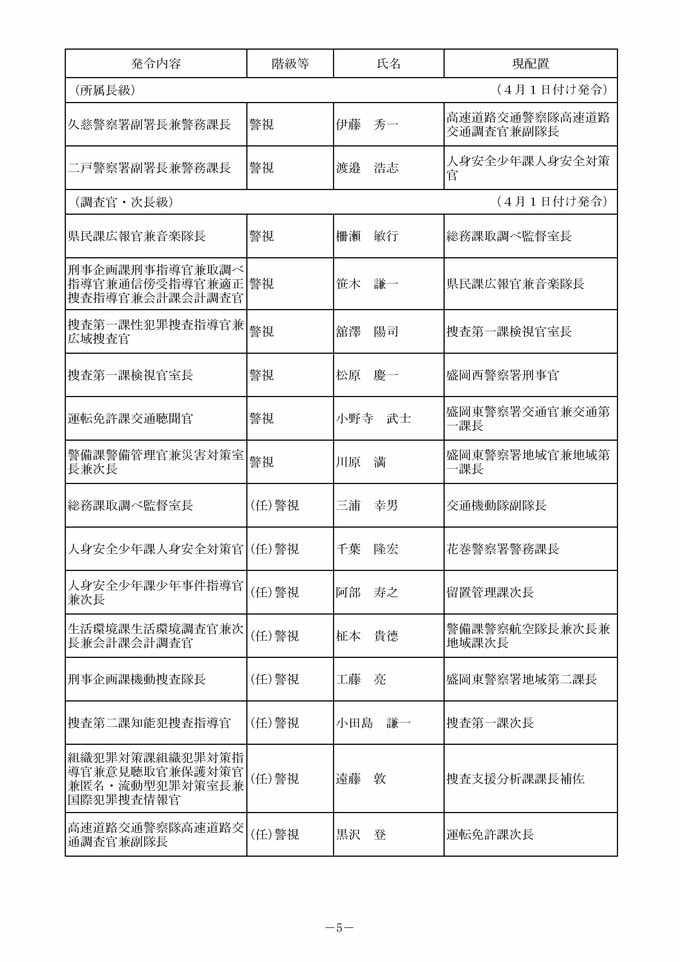
刑事部長に加藤秀昭氏 岩手県警が人事異動内示 盛岡東署長は太田淳氏【地方警務官、警視、警部、一般職員 掲載】
IBC岩手放送
2026年3月2日(月) 15:01
国内
地方警務官、警視
注目の記事
【京都男児遺棄】「大規模捜索から流れ変わった」スマホなどの位置情報で“スピード逮捕”か 安達結希さん行方不明から1か月…最前線で取材続ける記者が振り返る 真偽不明の情報錯綜も【解説】
6時間前
JAXAの「革新的衛星技術実証4号機」 打ち上げ成功 8機の小型衛星を軌道投入
8時間前
今どきの中学生は、修学旅行でどこに行っているの? 98.5%は〇〇方面へ 多彩な体験も 岩手
2026/04/21
「この世のものとは思えない冷たさ。何度もあの手の感触を思い出す」アルバイト先の元同僚に殺害された17歳の娘 前編【2015年 江戸川女子高生殺害事件】
2026/04/21
【災害担当記者が解説】「北海道・三陸沖後発地震注意情報」を発表 私たちは何をすべき? きっかけは東日本大震災の2日前の地震だった
2026/04/20
飲み会翌日は「先輩が立ったら立つ!?」暗黙ルールの数々…堅苦しい?必要不可欠?!ビジネスマナーに洗礼を受ける新入社員のホンネ
2026/04/20
IBC岩手放送
大槌町から中継 山林火災のようす(23日午後6時17分) 岩手
7時間前
「やっと復興して家もみんな並んだのに…」大槌町山林火災 22日、23日をドキュメントで振り返る 岩手
7時間前
山林火災延焼中の大槌町 今後の天気の見通しは?風は? 気象予報士が解説 岩手
7時間前
【大槌町山林火災】延焼続く 消火活動の様子 生活への影響など 岩手
7時間前
このエリアの記事へ
トップ
国内
刑事部長に加藤秀昭氏 岩手県警が人事異動内示 盛岡東署長は太田淳氏【地方警務官、警視、警部、一般職員 掲載】
2ページ目
カテゴリ
新着
国内
国際
経済
スポーツ
天気
エンタメ
地震・災害
話題・グルメ
暮らし・マネー
ドキュメンタリー