CBC web | 中部日本放送株式会社 / CBCテレビ / CBCラジオ

  • テレビ
  • ラジオ
  • イベント・映画
  • ニュース
  • 天気
  • MAGAZINE
  • 動画
  • ドラゴンズ
  • アナウンサー
  • ショッピング

CBC newsX

YouTubeチャンネル「CBCニュース【CBCテレビ公式】」 LINE公式アカウント「CBCテレビ NEWS」
ニュース投稿 ホームページ

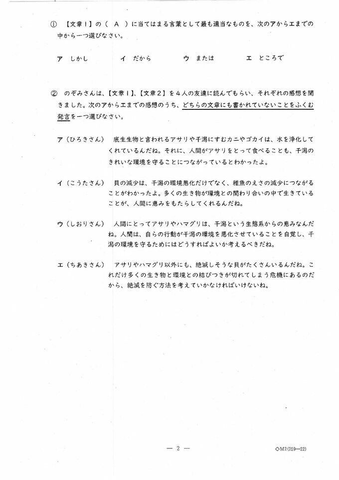
                【問題&解答見せます③】明和高校の附属中学など 愛知初の公立中高一貫校 適性検査Ⅱ 問1と答え

                2025年1月14日(火) 18:49
                国内
                次ページ
                【問題&解答見せます】問1(3)
                • 1
                • 2
                • 3
                • 4
                • …
                この記事を読んでいかがでしたか?
                参考になる もっと知りたい 学びがある
                シェア
                X LINE コピー URLをコピーしました

                アクセスランキング

                • 最新
                • 24時間
                • 週間
                1

                早咲きの「河津桜」約100本が見頃に 例年よりも1か月早く開花 ここ数日の暖かさで一気…

                早咲きの「河津桜」約100本が見頃に 例年よりも1か月早く開花 ここ数日の暖かさで一気に“満開” 三重・紀北町 | 名古屋・愛知・岐阜・三重のニュース【CBC news】 | CBC web
                2

                少雨はいつまで?長引く水不足…貯水率3%を切るダムも 来週は“恵の雨”に期待 最…

                少雨はいつまで?長引く水不足…貯水率3%を切るダムも 来週は“恵の雨”に期待 最新の雨シミュレーション | 名古屋・愛知・岐阜・三重のニュース【CBC news】 | CBC web
                3

                車が電柱に衝突する事故相次ぐ… 運転していた26歳男性と63歳男性が死亡 愛知・岡崎…

                車が電柱に衝突する事故相次ぐ… 運転していた26歳男性と63歳男性が死亡 愛知・岡崎市と三重・松阪市 | 名古屋・愛知・岐阜・三重のニュース【CBC news】 | CBC web
                4

                32年前の水不足では“夜間断水”やコンビニの“トイレ利用中止” 宇連ダムの貯水率…

                32年前の水不足では“夜間断水”やコンビニの“トイレ利用中止” 宇連ダムの貯水率は当時の数字を下回る2.8%に…今後の「節水」は 愛知 | 名古屋・愛知・岐阜・三重のニュース【CBC news】 | CBC web
                5

                愛知・長久手市を抜いて… 全国4位! 去年55位の岐阜・川辺町が急上昇 ファミリー層に…

                愛知・長久手市を抜いて… 全国4位! 去年55位の岐阜・川辺町が急上昇 ファミリー層に愛される“コンパクトな街”【住み続けたい街ランキング2025】 | 名古屋・愛知・岐阜・三重のニュース【CBC news】 | CBC web
                6

                ドラゴンズ 根尾昂投手(25)日本ハム戦で1回三者凡退の好投 鵜飼航丞選手(26)は…

                ドラゴンズ 根尾昂投手(25)日本ハム戦で1回三者凡退の好投 鵜飼航丞選手(26)は“豪快な一発” 沖縄キャンプ | 名古屋・愛知・岐阜・三重のニュース【CBC news】 | CBC web
                7

                なぜ名古屋で相次ぐ?再開発見直し 名駅に金山でも…“建設費高騰のスピード”に“…

                なぜ名古屋で相次ぐ?再開発見直し 名駅に金山でも…“建設費高騰のスピード”に“事業費”となるオフィスやテナントの賃料が追い付かない【大石邦彦解説】 | 名古屋・愛知・岐阜・三重のニュース【CBC news】 | CBC web
                8

                ロブスターを“伊勢海老”として販売 伊勢海老を名乗れるのは世界で1種類「イセエビ…

                ロブスターを“伊勢海老”として販売 伊勢海老を名乗れるのは世界で1種類「イセエビ科イセエビ属イセエビ」のみ  伊勢志摩みやげセンター王将 三重 | 名古屋・愛知・岐阜・三重のニュース【CBC news】 | CBC web
                9

                名古屋・新栄のクローゼットに遺体 強盗殺人などの罪に問われている32歳女の裁判 検…

                名古屋・新栄のクローゼットに遺体 強盗殺人などの罪に問われている32歳女の裁判 検察側「ホストをナンバーワンにするため…」 無期懲役を求刑 名古屋地裁 | 名古屋・愛知・岐阜・三重のニュース【CBC news】 | CBC web
                10

                【確定版】岐阜県公立高校入試2026 出願状況・倍率 第一次・連携型選抜・通信制前期選…

                【確定版】岐阜県公立高校入試2026 出願状況・倍率 第一次・連携型選抜・通信制前期選抜の志願者数〈普通科〉岐阜1.09倍 大垣北1.09倍 岐阜北1.20倍 加納1.19倍 全校掲載・一覧(令和8年度) | 名古屋・愛知・岐阜・三重のニュース【CBC news】 | CBC web
                1

                車が電柱に衝突する事故相次ぐ… 運転していた26歳男性と63歳男性が死亡 愛知・岡崎…

                車が電柱に衝突する事故相次ぐ… 運転していた26歳男性と63歳男性が死亡 愛知・岡崎市と三重・松阪市 | 名古屋・愛知・岐阜・三重のニュース【CBC news】 | CBC web
                2

                ロブスターを“伊勢海老”として販売 伊勢海老を名乗れるのは世界で1種類「イセエビ…

                ロブスターを“伊勢海老”として販売 伊勢海老を名乗れるのは世界で1種類「イセエビ科イセエビ属イセエビ」のみ  伊勢志摩みやげセンター王将 三重 | 名古屋・愛知・岐阜・三重のニュース【CBC news】 | CBC web
                3

                早咲きの「河津桜」約100本が見頃に 例年よりも1か月早く開花 ここ数日の暖かさで一気…

                早咲きの「河津桜」約100本が見頃に 例年よりも1か月早く開花 ここ数日の暖かさで一気に“満開” 三重・紀北町 | 名古屋・愛知・岐阜・三重のニュース【CBC news】 | CBC web
                4

                【確定版】愛知県公立高校入試2026 志願倍率 全日制課程・一般選抜など〈普通科〉旭丘…

                【確定版】愛知県公立高校入試2026 志願倍率 全日制課程・一般選抜など〈普通科〉旭丘1.51倍 明和1.74倍 一宮1.44倍 岡崎1.23倍 千種2.39倍 令和8年度の出願状況(全校掲載・一覧) | 名古屋・愛知・岐阜・三重のニュース【CBC news】 | CBC web
                5

                ドラゴンズ 根尾昂投手(25)日本ハム戦で1回三者凡退の好投 鵜飼航丞選手(26)は…

                ドラゴンズ 根尾昂投手(25)日本ハム戦で1回三者凡退の好投 鵜飼航丞選手(26)は“豪快な一発” 沖縄キャンプ | 名古屋・愛知・岐阜・三重のニュース【CBC news】 | CBC web
                6

                なぜ名古屋で相次ぐ?再開発見直し 名駅に金山でも…“建設費高騰のスピード”に“…

                なぜ名古屋で相次ぐ?再開発見直し 名駅に金山でも…“建設費高騰のスピード”に“事業費”となるオフィスやテナントの賃料が追い付かない【大石邦彦解説】 | 名古屋・愛知・岐阜・三重のニュース【CBC news】 | CBC web
                7

                【確定版】岐阜県公立高校入試2026 出願状況・倍率 第一次・連携型選抜・通信制前期選…

                【確定版】岐阜県公立高校入試2026 出願状況・倍率 第一次・連携型選抜・通信制前期選抜の志願者数〈普通科〉岐阜1.09倍 大垣北1.09倍 岐阜北1.20倍 加納1.19倍 全校掲載・一覧(令和8年度) | 名古屋・愛知・岐阜・三重のニュース【CBC news】 | CBC web
                8

                名古屋・新栄のクローゼットに遺体 強盗殺人などの罪に問われている32歳女の裁判 検…

                名古屋・新栄のクローゼットに遺体 強盗殺人などの罪に問われている32歳女の裁判 検察側「ホストをナンバーワンにするため…」 無期懲役を求刑 名古屋地裁 | 名古屋・愛知・岐阜・三重のニュース【CBC news】 | CBC web
                9

                32年前の水不足では“夜間断水”やコンビニの“トイレ利用中止” 宇連ダムの貯水率…

                32年前の水不足では“夜間断水”やコンビニの“トイレ利用中止” 宇連ダムの貯水率は当時の数字を下回る2.8%に…今後の「節水」は 愛知 | 名古屋・愛知・岐阜・三重のニュース【CBC news】 | CBC web
                10

                【愛知県公立高校入試2026】志願倍率 全日制課程・一般選抜など〈普通科〉旭丘1.51倍…

                【愛知県公立高校入試2026】志願倍率 全日制課程・一般選抜など〈普通科〉旭丘1.51倍 明和1.74倍 一宮1.44倍 岡崎1.23倍 千種2.40倍 令和8年度の出願状況(全校掲載・一覧) | 名古屋・愛知・岐阜・三重のニュース【CBC news】 | CBC web
                1

                【愛知県公立高校入試2026】志願倍率 全日制課程・一般選抜など〈普通科〉旭丘1.51倍…

                【愛知県公立高校入試2026】志願倍率 全日制課程・一般選抜など〈普通科〉旭丘1.51倍 明和1.74倍 一宮1.44倍 岡崎1.23倍 千種2.40倍 令和8年度の出願状況(全校掲載・一覧) | 名古屋・愛知・岐阜・三重のニュース【CBC news】 | CBC web
                2

                「体重の減らし方」「食事で心がけること」…専門医に学ぶ!高血圧対策や肝臓を守る…

                「体重の減らし方」「食事で心がけること」…専門医に学ぶ!高血圧対策や肝臓を守る方法 | 名古屋・愛知・岐阜・三重のニュース【CBC news】 | CBC web
                3

                灯油にガソリン混入か 岐阜・大垣市のガソリンスタンド 住宅全焼の火災も 消防が…

                灯油にガソリン混入か 岐阜・大垣市のガソリンスタンド 住宅全焼の火災も 消防が注意呼びかけ  | 名古屋・愛知・岐阜・三重のニュース【CBC news】 | CBC web
                4

                ロブスターを“伊勢海老”として販売 伊勢海老を名乗れるのは世界で1種類「イセエビ…

                ロブスターを“伊勢海老”として販売 伊勢海老を名乗れるのは世界で1種類「イセエビ科イセエビ属イセエビ」のみ  伊勢志摩みやげセンター王将 三重 | 名古屋・愛知・岐阜・三重のニュース【CBC news】 | CBC web
                5

                【岐阜県公立高校入試2026】出願状況 第一次・連携型選抜・通信制前期選抜の志願倍率…

                【岐阜県公立高校入試2026】出願状況 第一次・連携型選抜・通信制前期選抜の志願倍率 出願状況 岐阜1.16倍 大垣北1.19倍 岐阜北1.21倍 加納1.34倍 全校掲載・一覧(令和8年度) | 名古屋・愛知・岐阜・三重のニュース【CBC news】 | CBC web
                6

                信号のない交差点で自転車と車が出合い頭に衝突 自転車の65歳男性が死亡 愛知・春日…

                信号のない交差点で自転車と車が出合い頭に衝突 自転車の65歳男性が死亡 愛知・春日井市 | 名古屋・愛知・岐阜・三重のニュース【CBC news】 | CBC web
                7

                【愛知県公立高校入試 2026】全日制課程 一般選抜等の募集人員 推薦選抜等の合格者数…

                【愛知県公立高校入試 2026】全日制課程 一般選抜等の募集人員 推薦選抜等の合格者数 〈一覧・全校掲載〉 | 名古屋・愛知・岐阜・三重のニュース【CBC news】 | CBC web
                8

                【岐阜県公立高校入試2026】出願状況(16日午前9時時点)第一次・連携型選抜・通信制…

                【岐阜県公立高校入試2026】出願状況(16日午前9時時点)第一次・連携型選抜・通信制前期選抜の志願倍率  岐阜・普通1.14倍 大垣北・普通1.14倍 岐阜北・普通1.19倍 加納・普通1.31倍 全校掲載・一覧(令和8年度) | 名古屋・愛知・岐阜・三重のニュース【CBC news】 | CBC web
                9

                車が電柱に衝突する事故相次ぐ… 運転していた26歳男性と63歳男性が死亡 愛知・岡崎…

                車が電柱に衝突する事故相次ぐ… 運転していた26歳男性と63歳男性が死亡 愛知・岡崎市と三重・松阪市 | 名古屋・愛知・岐阜・三重のニュース【CBC news】 | CBC web
                10

                10粒で1万円も即決 「アムール・デュ・ショコラ」に週5日で通う母と“有給参戦”の息子 …

                10粒で1万円も即決 「アムール・デュ・ショコラ」に週5日で通う母と“有給参戦”の息子 親子の購入総額は2週間で約47万円 | 名古屋・愛知・岐阜・三重のニュース【CBC news】 | CBC web
                もっと見る
                1. 名古屋・愛知・岐阜・三重のニュース【CBC news】 | CBC web
                2. 国内
                3. 【問題&解答見せます③】明和高校の附属中学など 愛知初の公立中高一貫校 適性検査Ⅱ 問1と答え
                4. 2ページ目
                全国のトップニュース

                高市総理、就任後初の施政方針演説 「責任ある積極財政」など政府の基本方針説明へ

                7時間前
                高市総理、就任後初の施政方針演説 「責任ある積極財政」など政府の基本方針説明へ|TBS NEWS DIG

                大規模図書館で面識ない男女3人を包丁で襲ったか 61歳無職の男を殺人未遂容疑で現行犯逮捕 80代男性が重傷も命に別状なし

                10時間前
                大規模図書館で面識ない男女3人を包丁で襲ったか 61歳無職の男を殺人未遂容疑で現行犯逮捕 80代男性が重傷も命に別状なし|TBS NEWS DIG

                マッチングアプリで出会った女性を違法客引きしたホストクラブの男が逮捕された事件 東京都公安委員会が男の所属していた店などを行政処分

                2時間前
                マッチングアプリで出会った女性を違法客引きしたホストクラブの男が逮捕された事件 東京都公安委員会が男の所属していた店などを行政処分|TBS NEWS DIG

                “英アンドリュー元王子が釈放”と現地メディア報道 今後も捜査は継続 エプスタイン元被告に機密情報漏えい疑い

                1時間前
                “英アンドリュー元王子が釈放”と現地メディア報道 今後も捜査は継続 エプスタイン元被告に機密情報漏えい疑い|TBS NEWS DIG

                ほぼ日本全域で25日頃から「この時期としては10年に1度程度しか起きないような著しい高温」となる可能性 気象庁が「高温に関する早期天候情報」発表

                1時間前
                ほぼ日本全域で25日頃から「この時期としては10年に1度程度しか起きないような著しい高温」となる可能性 気象庁が「高温に関する早期天候情報」発表|TBS NEWS DIG

                トランプ大統領「平和評議会」初会合を開催 ガザ和平計画の実現に向け議論 約50か国の代表団が出席

                1時間前
                トランプ大統領「平和評議会」初会合を開催 ガザ和平計画の実現に向け議論 約50か国の代表団が出席|TBS NEWS DIG

                iPS細胞使った再生医療2製品 世界初の実用化へ 「リハート」「アムシェプリ」条件付きで製造・販売を了承

                5時間前
                iPS細胞使った再生医療2製品 世界初の実用化へ 「リハート」「アムシェプリ」条件付きで製造・販売を了承|TBS NEWS DIG

                「要約0点。さすがにありえない」英検の採点に困惑の声 英語教師も「0点」に… 今年度から要約問題で語数を“目安”→“明確に指定”

                13時間前
                「要約0点。さすがにありえない」英検の採点に困惑の声 英語教師も「0点」に… 今年度から要約問題で語数を“目安”→“明確に指定”|TBS NEWS DIG
                全国のニューストップへ

                カテゴリ

                新着 国内 岐阜 愛知 三重 国際 経済 スポーツ 天気 エンタメ 地震・災害 話題・グルメ 暮らし・マネー ドキュメンタリー

                CBC newsX

                YouTubeチャンネル「CBCニュース【CBCテレビ公式】」 LINE公式アカウント「CBCテレビ NEWS」
                • 「newsX」番組ホームページ
                • CBC気象情報
                • CBC MAGAZINE
                • 日本記者クラブ
                • 個人情報の取扱いについてはこちらをご覧ください。
                • 特定個人情報等(マイナンバー)の取扱いについてはこちらをご覧ください。
                • 本サイトに掲載されている全ての画像、文章、データの無断転用、転載をお断りします。詳しくはこちら。
                • Web利用データについてはこちらをご覧ください。
                • Cookieポリシーについてはこちらをご覧ください。

                YouTube Terms of Service  |  Google Privacy Policy

                JASRAC許諾番号 9010248012Y45038 / © 2000 CHUBU-NIPPON BROADCASTING CO.,LTD. © 2014 CBC TELEVISION CO.,LTD. © 2011 CBC RADIO CO.,LTD.