ニュース
天気
テレビ
ラジオ
アナウンサー
イベント
WEBメディア
サイトマップ
テレビ番組表
ラジオ番組表
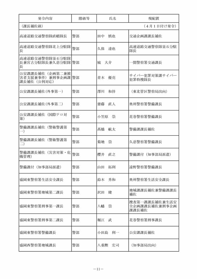
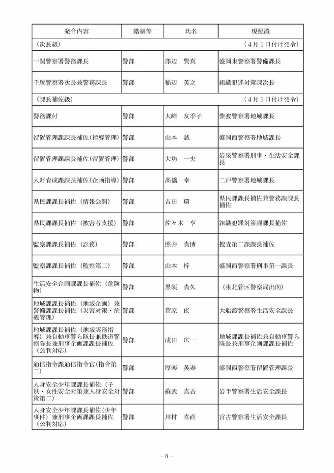
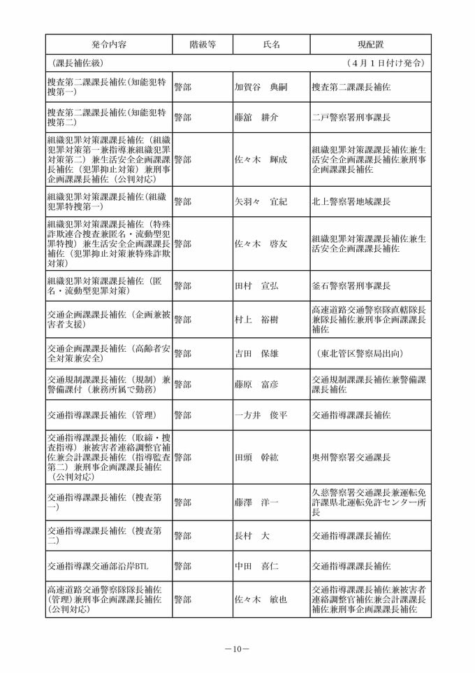
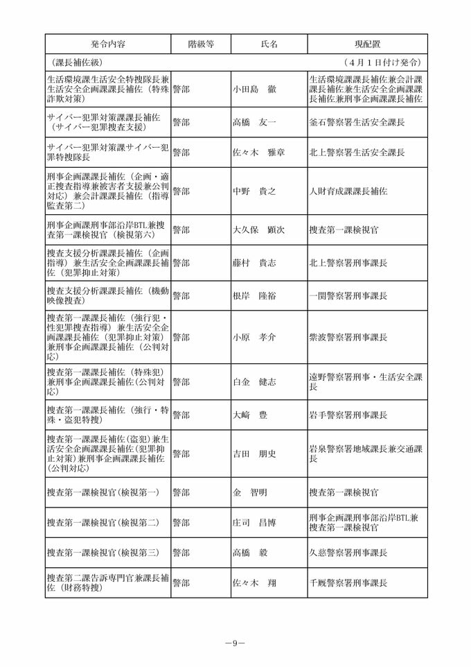
刑事部長に加藤秀昭氏 岩手県警が人事異動内示 盛岡東署長は太田淳氏【地方警務官、警視、警部、一般職員 掲載】
2026年3月2日(月) 15:01
国内
警部
IBC NEWS | IBC岩手放送
国内
刑事部長に加藤秀昭氏 岩手県警が人事異動内示 盛岡東署長は太田淳氏【地方警務官、警視、警部、一般職員 掲載】
3ページ目
全国のトップニュース
侍Jスタメン!大谷翔平“2番DH”、鈴木誠也“3番センター”、村上宗隆“4番ファースト”、吉田正尚“5番レフト”、佐藤輝“6番サード”
2時間前
アメリカ・イスラエルがイランを攻撃 最高指導者死亡で報復攻撃も…なぜこのタイミング?【Nスタ解説】
1時間前
【速報】木原官房長官 “現状、存立危機事態や重要影響事態に該当しない” イラン情勢を受けたホルムズ海峡封鎖状態めぐり
3時間前
“イラン攻撃ショック”で株価がみるみる下がり…日経平均株価一時1500円超下落 6万円目前も中東情勢に反応 今後の値動きに影響は?
1時間前
神奈川・藤沢市 入院中の2歳児死亡事故で病院側が「対応の遅れ」認め謝罪・和解 “看護師が異変アラームの端末持たず約40分放置”など提訴 藤沢市民病院
1時間前
「ええじゃないか」の点検中に従業員が死亡する事故 業務上過失致死の疑い 現場責任者だった男性を書類送検 山梨・富士急ハイランド
5時間前
「台所から煙が出て人が倒れている」住宅から煙 20代の女性が死亡 宮城・加美町
4時間前
【あす3日(火)の天気】全国的に雨・山沿い中心に雪、“真冬の寒さに逆戻り” 関東は朝までに本降りの雨に 関東山沿いで雪も【雨と雪のシミュレーション】
2時間前
全国のニューストップへ
カテゴリ
新着
国内
国際
経済
スポーツ
天気
エンタメ
地震・災害
話題・グルメ
暮らし・マネー
ドキュメンタリー