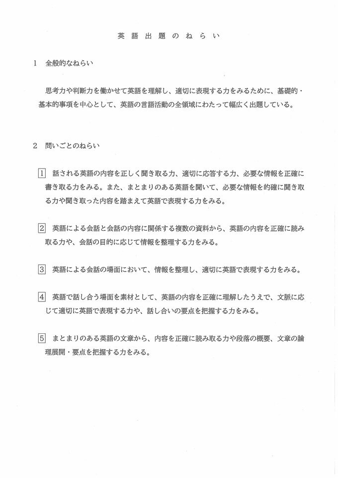
【速報・高校入試】岡山県公立高校 入試問題解答「5教科・正答例」を掲載【2024年3月7日実施】 2024年3月7日(木) 17:18 岡山 英語の問題、正答例、出題のねらい 英語の「問題」「正答例」「出題のねらい」は【画像⑰】~【画像㉘】の通りです。 【画像⑰】 【画像⑱】 【画像⑲】 【画像⑳】 【画像㉑】 【画像㉒】 【画像㉓】 【画像㉔】 【画像㉕】 【画像㉖】 【画像㉗】英語の正答例 【画像㉘】英語 出題のねらい
異例の対応 青森県が『ツキノワグマ出没警報』の期間延長 「11月末まで」→「当分の間」に 出没相次ぐほか人身被害も2件発生で「今年はこれまでに無い状況…」 小学校ではクマ出没想定の避難訓練も【熊災】 8時間前